好博(中国)一站式服务平台
关于我们
机构简介
领导介绍
机构设置
贸促系统
工作动态
工作动态
通知公告
国际、台港澳交流
国际交流
台港澳交流
商事法律
政策文件
摩擦应对
原产地证
ATA单证册
ECFA中心
贸易政策审议
商事调解
海事理算
打击侵权假冒
地理标志产品品牌证明
会议展览
投资福建
福建省情
优惠政策
招商项目
贸促商机
供求信息
投资信息
经贸资讯
党的建设
习近平主题教育
二十大精神
党史学习教育
党建风采
群团建设
创建文明单位
党纪学习教育
模范机关创建
二十届三中全会
中央八项规定
国际商会
工作动态
通知公告
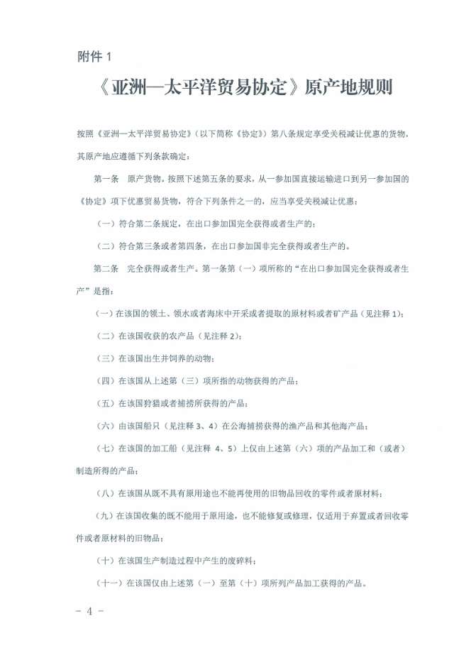
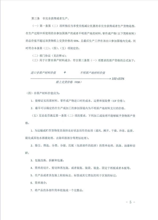
关于做好亚太贸易协定(修订版)项下原产地证书签发工作的通知
关于做好亚太贸易协定(修订版)项下原产地证书签发工作的通知
发布时间:2018.07.02
浏览量:2460
通知公告
关于在全国正式启动贸促会原产地证书自主打印推广项目的通知
2017年专项支出绩效自评公示
热点推荐
省贸促会主要领导出席第九届国际调解高峰论坛
闽港新业态经贸对接洽谈活动在晋江举行
2025年福建省地理标志产品互联网营销大赛落幕
2025年交通安全日倡议书
2025年交通安全日倡议书
2025年交通安全日倡议书
自贸区升级释放增长动能 新机遇助力中国机电拥抱东盟市场
前10月 规模以上电子信息制造业增加值同比增10.6%
省贸促会主要领导出席第九届国际调解高峰论坛
闽港新业态经贸对接洽谈活动在晋江举行
2025年福建省地理标志产品互联网营销大赛落幕
2025年交通安全日倡议书
2025年交通安全日倡议书
2025年交通安全日倡议书
自贸区升级释放增长动能 新机遇助力中国机电拥抱东盟市场
前10月 规模以上电子信息制造业增加值同比增10.6%
江南网页版
|
乐动网页登录
|
星空网页版·官方站在线登入
|
乐动网页版
|
乐虎
|
华亿首页
|
冠盈体育(中国)科技有限公司官网
|
半岛网页版
|
乐动网页版页面登录
|